本款直驱/半直驱永磁电机,是煤矿主运固定带式输送机专用驱动核心装备,专为替代传统异步电机驱动方案研发,攻克井下输送机高能耗、维护繁琐、故障率高的行业痛点,适配井下长时连续重载作业,助力主运系统提质增效、降本节能。


• 功率范围:250~1600kW
• 电压等级:380V、1140V、3300V、10kV
• 应用场景:煤矿主运系统固定带式输送机驱动
• 高可靠长寿命:整机无易损损耗部件,结构精简耐用,维护周期大幅延长,适配井下恶劣工况。
• 超高效节能:系统传动效率远超传统异步机型,长期运行节电效果显著,降低井下用电成本。
• 适配性强:针对井下重载、连续作业专项优化,运行稳定无故障,减少停机运维频次。
实现主运皮带机高效稳定驱动,大幅降低能耗与运维成本,提升主运系统运行可靠性,助力煤矿主运环节智能化、节能化升级。
本款永磁集成滚筒,是井下伸缩带式输送机专属紧凑型驱动装备,聚焦巷道空间狭小、安装部署繁琐的痛点,全程无复杂基建需求,适配主运顺槽、掘进后配套等伸缩皮带机场景,实现快速安装、高效驱动。


• 功率范围:单驱37~1120kW;双驱2×(37~1120)kW
• 电压等级:380V、660V、1140V
• 应用场景:煤矿主运顺槽、掘进后配套伸缩带式输送机驱动
• 紧凑型设计:体积小巧、自重轻便,省去混凝土浇筑基础,井下安装零门槛。
• 易维护结构:电机与减速机独立分体设计,拆解检修便捷,降低井下运维难度。
• 高性价比:结构极简、故障率低,兼顾新装设备与老旧设备改造需求。
破解井下狭小空间安装难题,缩短设备部署周期,减少运维工作量,保障伸缩皮带机平稳运行,适配井下动态掘进、转运工况。
本款永磁减速变频一体机,是掘进配套、地面转运轻型带式输送机专用集成驱动装备,集驱动、控制、减速功能于一体,简化传动链路,实现轻载输送机高效、智能、平稳运行。

• 功率范围:单驱37~1120kW;双驱2×(37~1120)kW
• 电压等级:380V、660V、1140V
• 应用场景:煤矿主运顺槽、掘进后配套伸缩带式输送机驱动
• 紧凑型设计:体积小巧、自重轻便,省去混凝土浇筑基础,井下安装零门槛。
• 易维护结构:电机与减速机独立分体设计,拆解检修便捷,降低井下运维难度。
• 高性价比:结构极简、故障率低,兼顾新装设备与老旧设备改造需求。
破解井下狭小空间安装难题,缩短设备部署周期,减少运维工作量,保障伸缩皮带机平稳运行,适配井下动态掘进、转运工况。
本款智能永磁张紧装置,是带式输送机核心配套装备,负责全程管控皮带张力,保障张力恒定、运行不打滑、不跑偏,适配各类矿用皮带机张紧系统,筑牢皮带机运行安全防线。

• 额定张力:80、100、120kN
• 电压等级:380V、660V、1140V
• 应用场景:煤矿带式输送机张紧系统
• 高可靠结构:部件精简耐用,故障率低,长期运行稳定性强。
• 双重安全保障:电磁制动+零速带载悬停设计,系统响应极速,杜绝皮带失控风险。
• 智能联动:双向旋转无行程限制,张力自主调节,可与主驱动协同联动,适配动态工况。
精准管控皮带张力,杜绝打滑、跑偏、松弛故障,减少皮带磨损与停机隐患,保障皮带机连续高效运行。
本款智能齿轨卡轨永磁张紧装置,是重载、大张力带式输送机专用高端张紧装备,针对煤矿高强度运输工况研发,解决传统张紧设备易掉道、维护繁琐、张力不稳的难题。

• 额定张力:80、100、120、200、350kN
• 电压等级:380V、660V、1140V
• 应用场景:煤矿重载带式输送机张紧系统
• 高集成免维护:无滑轮组、钢丝绳等易损耗材,日常运维零繁琐,降低使用成本。
• 双重防倾覆:齿轨啮合+卡轨结构设计,彻底杜绝掉道、倾覆风险,安全冗余拉满。
• 智能控张:可与主驱动协同联动,张力自动适配工况,长期运行稳定无忧。
满足重载皮带机大张力张紧需求,提升设备安全性与耐用性,减少耗材更换与人工维护,保障重载运输连续可靠。
本款矿用防爆变频控制器,是井下永磁电机专属控制中枢,针对井下高危防爆环境定制,实现永磁电机精准驱动、智能调速、全维度保护,适配各类井下永磁驱动设备。


系列 | 功率范围(kW) | 电压等级(V) | 控制方式 |
BP1 | 55~1250 | 1140/660/380 | 二象限/四象限 |
BP2 | 500~2400 | 3300 | 二象限/四象限 |
BP3 | 1000~5000 | 10000 | 二象限/四象限 |
• 定制化控制:基于永磁电机特性深度优化,闭环矢量控制精准感知负载状态,驱动更适配。
• 柔性启动:搭载重载柔性启动算法,实现单机自适应启动,减小对电网与设备冲击。
• 全维保护:具备过流、过载、超温、漏电等全维度电气保护,适配井下高危环境,运行更安全。
实现永磁电机智能精准管控,提升设备运行效率与安全性,延长电机使用寿命,保障井下永磁驱动系统合规稳定运行。
本款带式输送机智能综合控制系统,是皮带机集群智能管控平台,实现多台驱动、张紧设备协同联动,适配智慧矿山皮带机集中管控需求,打通单机控制与集群调度壁垒。
• 大容量管控:单台控制单元最多管控8套驱动单元,适配多皮带机集群场景。
• 稳定通讯:光纤通讯抗干扰强、传输距离远,兼容CAN、485主流接口,数据传输稳定。
• 智能联动:支持驱动与张紧系统协同控制,预留智能化接口,完美契合智慧矿山建设。
实现皮带机集群集中管控,提升系统协同性与智能化水平,减少人工值守,助力煤矿运输环节数字化升级。
本款带式输送机智能集控及协同控制软件,是皮带机全生命周期运维管控系统,集远程操控、实时监测、故障报警于一体,实现皮带机全流程自动化、智能化管控。

• 全流程操控:覆盖启停、调速、连锁、联动全流程基础控制,兼容各类皮带机保护传感器。
• 智能报警:故障触发立即停机+声光语音报警,精准定位故障点,缩短排查时间。
• 互联互通:支持沿线通话、数据上传地面监控中心,配套自动洒水降温,筑牢安全防线。
实现皮带机远程无人值守管控,提升故障处置效率,保障运输安全,实现井下运输数据可视化、智能化管理。
本款永磁减速变频一体机,是刮板输送机、转载机专用驱动装备,针对井下重载、冲击大的运输工况研发,替代传统驱动方案,提升设备运行效率、降低故障率。


• 功率范围:55~1600kW
• 电压等级:1140V、3300V
• 应用场景:煤矿刮板输送机、转载机驱动
• 集成紧链功能:自带紧链马达,简化设备结构,适配刮板机日常检修需求。
• 长寿命设计:中低速永磁驱动,减少减速机轴承与密封磨损,延长部件使用寿命。
• 平稳启动:零速满扭矩启动,对电网和传动系统冲击极小,适配重载启动工况。
• 节能减耗:低负荷自动降速,减少链条磨损、降低断链风险,兼顾效率与耐用性。
提升刮板机、转载机驱动效率与稳定性,降低故障停机率,减少链条与传动部件损耗,保障井下煤炭高效转运。
本款半直驱永磁电机,是重载刮板输送机、转载机核心驱动装备,针对大吨位、长距离运输工况优化,简化传动链路,提升驱动效率,适配井下重载运输场景。


• 功率范围:132~1600kW
• 电压等级:1140V、3300V
• 应用场景:煤矿重载刮板输送机、转载机驱动
• 轻便易装:体积小、重量轻,井下安装、搬运、维护便捷,降低施工难度。
• 高效传动:半直驱结构减少传动损耗,传动效率高,能耗更低。
• 自适应负载:变频启动平稳,负载自适应能力强,应对井下冲击工况更从容。
破解重载刮板机驱动难题,提升设备运输效率,降低井下运维难度,保障长距离、大吨位煤炭转运连续稳定。
本款刮板输送机智能综合控制系统,是刮板机、转载机、破碎机集群管控核心,实现多设备协同驱动、智能调速、安全保护,适配井下复杂运输联动工况。


• 多机协同:单台单元最多控制8套驱动,兼容刮板机、转载机、破碎机联动控制。
• 精准调速:光纤通讯抗干扰,闭环矢量控制实现S型曲线启动,全速域精准调速、多机功率平衡。
• 应急适配:支持点动验链、卡链应急处置,应对井下突发工况更安全。
实现刮板运输系统集群智能管控,提升多机协同性,减少故障隐患,保障井下运输系统高效、安全联动运行。
本款防爆电动齿轨卡轨机车,是井下工作面设备、物料重载运输专用装备,针对大倾角、长距离辅运工况研发,电缆供电持续续航,保障井下重载物料安全转运。

• 额定牵引力:300kN,制动力:450kN
• 爬坡能力:30°,动力配置:双永磁电机2×65kW
• 轨距规格:900/38kg异形轨
• 无限续航:电缆供电无续航限制,满足井下长时、长距离运输需求。
• 永磁直驱:双永磁电机驱动,噪音低、无污染,动力强劲,无极调速精准。
• 双重制动:四象限回馈制动+失效安全制动器,制动零磨损,大倾角工况不溜车。
• 高安全冗余:模块化设计,齿轨卡轨结构防掉道,适配大倾角重载运输。
解决井下大倾角、重载物料运输难题,提升辅运效率与安全性,实现设备、物料高效转运,保障工作面正常作业。
本款防爆锂电池齿轨卡轨车,是井下物料、设备、人员一站式运输装备,采用锂电池动力,实现井地直达、灵活转运,适配现代化矿井智能辅运需求。

• 额定牵引力:300kN,制动力:450kN
• 爬坡能力:30°,动力配置:双永磁电机2×130kW
• 供电方式:锂电池快速换电,无续航焦虑
• 绿色动力:锂电池零排放、响应快,换电便捷,不污染井下环境。
• 精准操控:无极调速,零速悬停、重载启动稳定,行驶平顺安全。
• 智能升级:预留无人驾驶接口,可实现点对点智能运输,减少人工干预。
实现井下物料、人员一体化高效转运,绿色环保、灵活便捷,助力煤矿辅运系统智能化、绿色化升级。
本款永磁运输绞车,是井下长距离、大倾角设备物料运输专用装备,针对千米巷道、大倾角工况研发,替代传统绞车,解决长距离运输溜车、不稳难题。


• 容绳量:1000m,基准层静张力:慢速130kN/快速70kN
• 控制方式:四象限变频控制,调速精准
• 高效紧凑:永磁直驱+行星减速结构,体积小、效率高,安装部署便捷。
• 安全制动:失效安全制动器+回馈制动,制动力矩大,无级调速无溜车、不掉道。
• 远程操控:支持远程控制,牵引力大,可替代大型绞车,适配大型设备运输。
破解长距离、大倾角物料运输难题,提升绞车运行安全性与效率,保障井下大型设备、物料安全转运。
本款防爆锂电池无轨胶轮车,是井下灵活运输专用车辆,零排放、长续航、四驱动力,适配井下零散物料、人员短途转运,提升辅运灵活性。

• 满载质量:13500kg,续航里程:≥130km
• 动力配置:双永磁电机2×60kW,四驱驱动
• 爬坡能力:14°,最高车速:35km/h
• 四驱强动力:双永磁四驱,动力强劲,双铰接设计转弯半径小,井下通行灵活。
• 安全制动:能量回馈+湿式制动,制动可靠,搭配视频监控、倒车影像,行驶更安全。
• 绿色舒适:零噪音、零排放,改善井下作业环境,长续航满足全天转运需求。
提升井下辅运灵活性,实现人员、零散物料快速转运,绿色环保、安全舒适,适配现代化矿井高效辅运。
本款乳化液泵站永磁驱动系统,是工作面注液泵站节能升级专用方案,替代传统电气传动装置,针对注液工况动态调节,实现泵站高效、节能、稳定运行。


• 智能调速:永磁集成一体机驱动,根据注液工况智能调速,精准调节压力、流量。
• 节能降耗:减少无效能耗,降低部件磨损,延长泵站整体使用寿命。
• 响应迅捷:压力、流量响应快,控制精度高,保障工作面稳定供液。
实现乳化液泵站节能升级,降低能耗与运维成本,保障工作面供液稳定,助力采掘工作面高效作业。
本款全永磁采煤机驱动系统,是采煤机整机驱动升级方案,实现截割、牵引、破碎全流程永磁驱动,简化机械结构、提升截割效率,适配智慧矿山智能化开采。

• 全流程永磁驱动:截割部、牵引部、破碎部全覆盖,牵引部体积缩减50%,结构更精简。
• 高效耐用:截割部取消多级惰轮,机械效率从90%提升至96%,密封寿命翻倍。
• 自适应开采:重载启动能力强,滚筒转速自适应煤质,适配大倾角开采工况。
提升采煤机开采效率与可靠性,降低故障率,助力智能化开采,契合智慧矿山建设标准。
本款全永磁电驱掘进机驱动系统,是掘进机液压改电动升级专用方案,取消传统液压系统,实现高效、智能、绿色掘进,适配井下智能掘进作业。

• 绿色无液压:取消液压系统,杜绝漏油污染,噪音低、作业环境更洁净。
• 精准驱动:截割、行走、装载全流程永磁驱动,闭环矢量精准调速,操控更灵活。
• 高过载安全:变频器2.5倍过载能力,下行回馈制动无磨损,支持自动进刀、记忆截割。
实现掘进机绿色电动升级,提升掘进效率与智能化水平,改善井下作业环境,降低运维成本。
本款煤矿井下专用防爆型干式除尘器,是专为井下缺水、严寒、高粉尘风险场景研发的粉尘治理利器,全程无水过滤作业,广泛适配综掘、转载、喷浆等各类粉尘高发作业点。设备依托负压风机抽吸含尘气流,通过滤筒/滤袋实现高效气尘分离,净化气体达标排放,粉尘集中收集处理;整机搭载阻燃、抗静电、矿用隔爆等硬核安全配置,配套脉冲清灰、超温预警、烟雾监测等全维度保护,除尘效率高、运行稳定可靠,既能大幅降低井下粉尘浓度、守护矿工职业健康、预防尘肺病,更能从源头杜绝粉尘爆炸隐患,完全符合《煤矿安全规程》硬性要求,是煤矿井下粉尘治理的首选关键装备。


• 微负压均衡+低阻流场设计:实现负压波动≤±5Pa、系统阻力≤1000Pa,气流输送稳定,杜绝负压失衡、局部积尘问题,保障除尘全程高效不衰减。
• 低压高效脉冲清灰技术:清灰压力降低50%、能耗降低30%,彻底解决传统微负压系统易糊袋、阻力骤升、清灰不彻底的行业难题,延长滤料使用寿命。
• 三重高密封防漏结构:整机漏风率≤1%,最大限度减少风量损耗,避免粉尘二次泄漏,保证系统持续稳定运行。
• 智能变频联动控制:搭载粉尘浓度-风量-负压联动算法,根据现场产尘量按需供风,无需人工调节,综合节能率≥25%,大幅降低井下用电成本。
• 全场景防爆安全防护:集成防爆抑爆、智能防堵、超温报警、烟雾监测等多重安全技术,全面适配井下煤尘高危环境,运行零隐患。
• 超低排放达标:净化后气体排放浓度≤5mg/m³,远超行业优质标准,满足井下环保与职业健康双重要求。
对比维度 | 本款矿用干式除尘器 | 行业主流同类产品 | 行业普通除尘设备 |
负压控制精度 | 波动≤±5Pa,全域均衡 | 波动±20~50Pa,稳定性一般 | 波动大,极易失衡 |
系统运行阻力 | ≤1000Pa,低阻节能 | 1500~2700Pa,阻力偏高 | 1800~2500Pa,阻力大、能耗高 |
清灰与能耗 | 低压清灰,压力降50%、能耗降30% | 常规高压清灰,能耗高、易糊袋 | 简易清灰,易堵袋、维护频繁 |
整机漏风率 | ≤1%,密封极致 | 2%~5%,风量损耗大 | 3%~8%,泄漏严重、效率骤降 |
智能节能效果 | 联动变频,综合节能≥25% | 简单变频,节能<15% | 无智能控制,能耗居高不下 |
排放浓度 | ≤5mg/m³,超低排放 | 10~20mg/m³,达标一般 | 15~30mg/m³,难以合规 |
安全配置 | 防爆抑爆+智能防堵+多重预警 | 基础防爆,无智能防护 | 仅基础阻燃,安全隐患大 |
• 安全价值:精准降低井下粉尘浓度,彻底规避粉尘爆炸风险,守护矿工呼吸健康,从源头预防尘肺病,保障井下作业人员人身安全。
• 合规价值:严格遵循《煤矿安全规程》,具备矿用隔爆、阻燃、抗静电等权威资质,排放、安全、能耗指标均满足煤矿井下验收要求,助力矿井合规生产。
• 经济价值:无水运行适配缺水、严寒矿区,省去供水、排水成本;智能节能+长效清灰设计,大幅降低设备能耗、滤料更换频次和人工维护成本。
• 工况价值:针对综掘、转载、喷浆等井下复杂作业场景专项优化,设备运行稳定、故障率低,无需复杂操作,适配各类井下巷道布局与产尘工况。
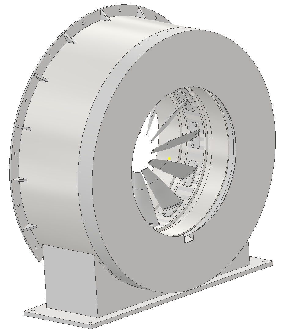
本款矿用永磁无轴对旋风机,是矿井高效节能通风专用装备,针对掘进、回采、总回风等通风场景研发,替代传统通风机,实现低噪、高效、智能通风。

• 高效低噪:双永磁直驱+无轴对旋结构,效率提升20%~30%,体积缩小40%,风噪降低10%。
• 智能通风:变频调速、自动反风,风量风压精准调节,适配不同通风需求。
• 免维护:结构极简,无易损部件,长期运行免维护,降低使用成本。
实现矿井节能通风,降低通风能耗与噪音,保障井下空气流通,筑牢矿井通风安全防线,适配各类矿井通风场景。